OA登录
老人专区
标签库
运行情况
本站搜
一网搜
智能问答
导航
首页
首页
政务资讯
信息公开
办事服务
互动交流
民政之窗
首页
>
政务资讯
>
公示公告
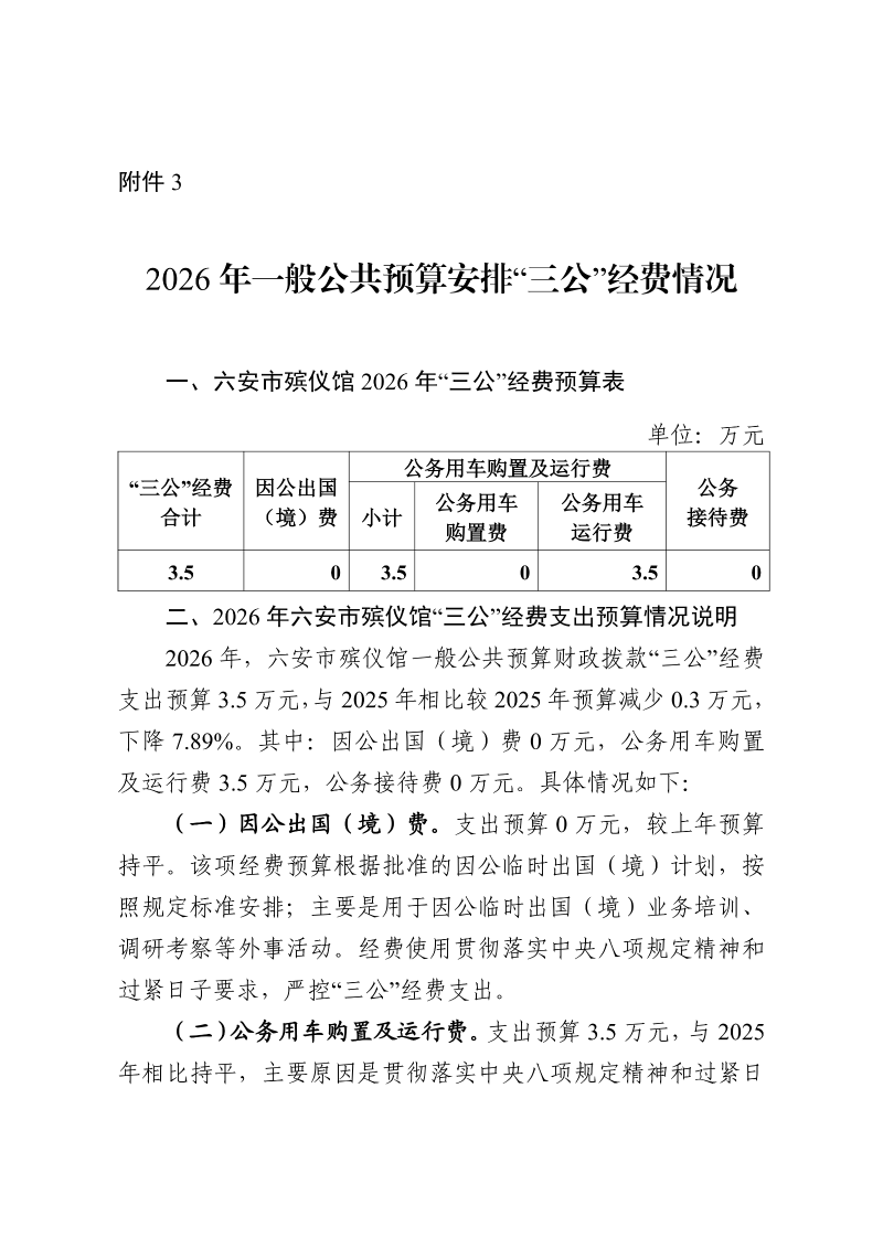
六安市殡仪馆2026年一般公共预算安排“三公”经费情况
浏览次数:
信息来源: 市民政局
发布时间:2026-02-28 08:35
字号:
大
中
小
下载
我要纠错
打印
收藏
标签:
扫一扫在手机打开当前页
关联信息
站点地图
政务资讯
民政要闻
县区动态
图片新闻
公示公告
重要转载
专题专栏
信息公开
办事服务
互动交流
民政之窗
公益慈善
福彩新闻
社会保障
社会组织
老龄工作
网站导航
市直部门网站